上海市消保委測評廢棄食物處理器 部分商品存隱患 使用性能差異大

  中國消費者報報道(記者 劉浩)上海市實施生活垃圾定時定點分類投放,使得廢棄食物處理器受到消費者的關注。目前市場上此類商品眾多,令消費者在選購時無從下手。近日,上海市消費者權益保護委員會發布廢棄食物處理器商品比較試驗結果,通報显示,30件樣品中有8件樣品的結構、接地措施等安全指標不符合國家強制性標準要求,另外22件樣品的使用性能存在差異。

  本次比較試驗主要通過線上綜合電商平台以及線下大型家電賣場等渠道購買了共計30件廢棄食物處理器樣品(線上23件,線下7件),涉及包括愛適易、貝克巴斯、唯斯特姆、海爾、華帝等30個品牌,價格從969元到3380元不等,基本涵蓋了市場上的主流品牌及型號。

  此次比較試驗依照國家強制性標準對家用電器安全的通用要求以及對家用廢棄食物處理器的特殊要求,對樣品的7項安全指標進行了測試;另外,參照家用廢棄食物處理器的國家推薦性標準,對樣品的5項性能指標進行了測試。

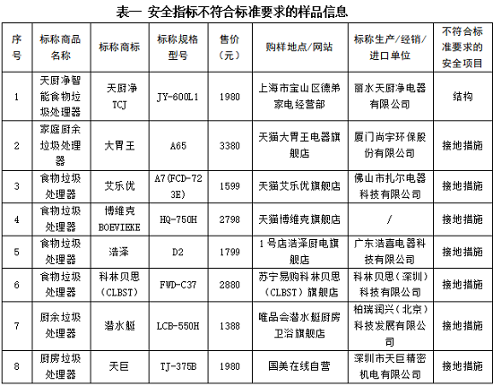
  安全指標:8件樣品不符合標準要求

  由於廢棄食物處理器一般安裝在櫥櫃下方,環境封閉、潮濕,使用過程中不僅與水直接接觸,還有高速旋轉的研磨錘,運行時會產生振動,這些特殊的使用環境和產品結構都會給商品的使用壽命和安全帶來挑戰,並且在出現故障時不易被及時發現,所以其需要同時滿足國家強制性標準對電器安全的通用要求以及對家用廢棄食物處理器的特殊要求。

  本次比較試驗對30件樣品的安全性進行了測試,包括對觸及帶電部件的防護、輸入功率和電流、工作溫度下的泄漏電流和電器強度、穩定性和机械危險、机械強度、結構、接地措施等7項指標。結果显示有1件樣品的結構不符合標準要求,7件樣品的接地措施不符合標準要求。

  性能指標:22件樣品的廢棄食物處理能力和使用感受存在差異

  由於電器安全是基礎,只有保證了消費者在使用過程中的安全,再進一步比較使用性能才有意義,因此本次比較試驗對商品性能指標結果的評價不包括安全項目不符合標準要求的8件樣品。

  廢棄食物處理器的基本用途是粉碎廚餘垃圾,因此廚餘垃圾的處理能力是其最主要的性能體現。考慮到消費者的實際使用場景,本次比較試驗測試了混合負載的研磨率和研磨速度以及細度百分比,以反映樣品對廚餘垃圾的處理能力。

  從處理能力看,研磨率是衡量廢棄食物處理器對廚餘垃圾處理能力的主要指標,研磨率越高,說明處理越充分。研磨率(混合負載)測試方法是將標準規定種類、規定量的廚餘垃圾放入廢棄食物處理器中,進行1分鐘研磨后,取出殘留的未研磨完的廚餘垃圾,計算研磨掉的廚餘垃圾重量比例。結果显示,22件樣品的混合負載研磨率最高可達100%,最低為93.8%。

  研磨速度是反映廢棄食物處理器對廚餘垃圾處理速度的指標,研磨速度越高,說明處理越快。研磨速度(混合負載)的測試方法是在樣品將廚餘垃圾研磨到規定量后,計算每秒的平均研磨重量。結果显示,22件樣品的混合負載研磨速度最高達到11.4g/s,最低為8.1g/s。

  細度百分比是反映廢棄食物處理器對廚餘垃圾處理后產生的較大顆粒的比重,細度百分比越小,說明處理后產生的大顆粒越少。測試方法是計算定量粗纖維的廢棄食物研磨處理完畢后,達到6.4mm以上的顆粒物的比值。結果显示,22件樣品的細度百分比最小達到0.9%,最大為3.5%。

  此外,在使用感受上,本次比較試驗測試了樣品空載運行時的噪聲及振動大小,結果显示,22件樣品噪聲最小為60.6 dB(A)、最大為71.4 dB(A),振動最小為3.2m/s2、最大為3.9 m/s2。

  消費提示

  “四步走”保安全使用

  上海市消保委提醒消費者,在選擇廢棄食物處理器時,要注意以下四個方面:

  一是在選購時,要結合家庭下水管道情況和自身飲食習慣選擇廢棄食物處理器。老舊小區里管道原本就易堵塞的家庭建議慎重選購安裝;要根據家庭人口和在家用餐頻率來挑選適宜容量的機器。選擇正規渠道購買機器,銘牌或包裝上的商品信息和企業信息應齊全,要注意保留購買憑證和保修卡以備售後需要。

  二是應由專業人員上門進行安裝,安裝環境和配套設施應符合商品的使用要求。

  三是使用前應仔細閱讀說明書,按照說明書中建議的可處理和不可處理垃圾進行分類投放。按照指定的步驟開機、放水、投料、關機、停水,垃圾研磨過程中始終保持中高速的水流注入,並在殘渣排盡后再運轉一段時間以使機器內部和排水管道沖洗乾淨;要定期清理維護。

  四是機器使用時如果噪聲或振動過大,應及時諮詢專業人員並進行檢查。出現故障不要私自拆卸,要及時聯繫專業人員進行維修。

責任編輯:游婕

本站聲明:網站內容來源再生能源資訊網http://www.ccn.com.cn/,如有侵權請聯繫我們,我們將及時處理
【其他文章推薦】

佛具宗教文物600坪清幽寬敞的參購空間

※何謂防火泥防水膠防火漆? 分別適用在何種環境中呢?

※麼尚頭皮深層清潔推薦,頭皮的困擾交給專業就對了!

板橋生命禮儀公司用心服務,守住生命最後的尊嚴

※新生的喜悅,唯一臍帶印章值得保存